- 注册
- 2005-07-25
- 消息
- 5,900
- 反馈评分
- 1
- 点数
- 61
- 年龄
- 37
如果要问2007年春节前的这两个月给网民带来最大伤害的病毒是什么,那么毫无疑问,熊猫烧香一定可以名列榜首。从下面的趋势图可以看出,在12月中旬以前还卒卒无名的熊猫烧香,突然就火起来,用户关注度和媒体关注度居高不下。 这只以盗窃游戏帐号、拒绝服务攻击、破坏系统为目标的病毒如此肆虐,难道没有反病毒、反流氓的厂家与之对抗吗?
[attachmentid=118894]
对决与对话
其实早在2006年11月19日,超级巡警就已经接到网友上报的熊猫烧香变种,并且在当天快速完成了将该病毒加入特征库、提出病毒预警、发布专杀软件等一 系列动作。在此后的一段时间内,包括艾玛、mopery、海色の月等各家反病毒公司高手都对之极其关注并提供分析、查杀的方法,但猖狂的病毒作者,除了用 病毒关闭瑞星、金山、江民、超级巡警等杀毒软件之外,居然还在病毒体内给大家留起了言:
* 2007年1月4日,“感谢mopery对此木马的关注。”
* 2007年1月5日,“服了……艾玛…… ”
* 2007年1月15日,“taylor77,不知道找我啥事啊?”,“我制作的病毒已经‘满城尽烧国宝香’。”
* 2007年1月19日,“超级巡警终于红了!哇哈哈! 超级巡警出自xfocus的牛人killer.我滴偶像啊! ”
[attachmentid=118895]
* 还有写给网友和网管们的“在此对各位中过此木马的网友和各位网管人员表示深深的歉意!对不起,你们辛苦了!mopery,很想和你们交流下!某某原因,我想还是算了!”
也正因为这种对话,让专注桌面安全的免费木马查杀软件超级巡警,一度被人怀疑“传播熊猫烧香”。超级巡警的开发团队表示将会积极配合政府相关部门对熊猫烧香病毒进行调查,提供必要的技术支持,抑制病毒的泛滥,也欢迎广大网民积极监督,提供线索,协助有关部门抓获真凶。
冰山一角
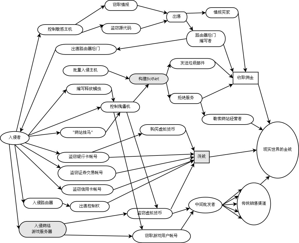
2005年底,绿盟科技的研究人员于?在为公安部信息安全通报中心进行培训时,曾经画了一幅中国的网络犯罪产业链,从这幅图中我们可以看到,入侵者获取金 钱的方式,已经从窃取情报、源代码到盗窃银行卡帐号、证券交易帐号、盗窃虚拟货币、盗窃QQ及游戏帐号、用拒绝服务攻击进行勒索、发送垃圾邮件等……
[attachmentid=118896]
熊猫烧香所暴露出来的,仅仅是冰山一角,真切希望中国在网络立法、监察与技术取证方面都能以此为鉴,逐步完善。
安全小技巧
常常有人询问:为何刚刚用专杀工具杀完了熊猫烧香病毒,转过头马上又感染上了呢?只要注意以下几方面问题,就能有效清除病毒,并且避免复发:
1、 为计算机设置一个复杂的用户登陆密码;
2、 避免创建可写的共享目录,已经创建共享目录的应立即停止共享;
3、 及时安装微软的安全更新,不要随意访问来源不明的网站;
4、 安装杀毒软件,并及时升级病毒库;
5、 使用U盘等移动设备交换文件时,要开启杀毒软件的实时监控,或先用杀毒软件扫描,并关闭自动播放功能;
6、 不随便运行来历不明的可执行文件;
[attachmentid=118894]
对决与对话
其实早在2006年11月19日,超级巡警就已经接到网友上报的熊猫烧香变种,并且在当天快速完成了将该病毒加入特征库、提出病毒预警、发布专杀软件等一 系列动作。在此后的一段时间内,包括艾玛、mopery、海色の月等各家反病毒公司高手都对之极其关注并提供分析、查杀的方法,但猖狂的病毒作者,除了用 病毒关闭瑞星、金山、江民、超级巡警等杀毒软件之外,居然还在病毒体内给大家留起了言:
* 2007年1月4日,“感谢mopery对此木马的关注。”
* 2007年1月5日,“服了……艾玛…… ”
* 2007年1月15日,“taylor77,不知道找我啥事啊?”,“我制作的病毒已经‘满城尽烧国宝香’。”
* 2007年1月19日,“超级巡警终于红了!哇哈哈! 超级巡警出自xfocus的牛人killer.我滴偶像啊! ”
[attachmentid=118895]
* 还有写给网友和网管们的“在此对各位中过此木马的网友和各位网管人员表示深深的歉意!对不起,你们辛苦了!mopery,很想和你们交流下!某某原因,我想还是算了!”
也正因为这种对话,让专注桌面安全的免费木马查杀软件超级巡警,一度被人怀疑“传播熊猫烧香”。超级巡警的开发团队表示将会积极配合政府相关部门对熊猫烧香病毒进行调查,提供必要的技术支持,抑制病毒的泛滥,也欢迎广大网民积极监督,提供线索,协助有关部门抓获真凶。
冰山一角
2005年底,绿盟科技的研究人员于?在为公安部信息安全通报中心进行培训时,曾经画了一幅中国的网络犯罪产业链,从这幅图中我们可以看到,入侵者获取金 钱的方式,已经从窃取情报、源代码到盗窃银行卡帐号、证券交易帐号、盗窃虚拟货币、盗窃QQ及游戏帐号、用拒绝服务攻击进行勒索、发送垃圾邮件等……
[attachmentid=118896]
熊猫烧香所暴露出来的,仅仅是冰山一角,真切希望中国在网络立法、监察与技术取证方面都能以此为鉴,逐步完善。
安全小技巧
常常有人询问:为何刚刚用专杀工具杀完了熊猫烧香病毒,转过头马上又感染上了呢?只要注意以下几方面问题,就能有效清除病毒,并且避免复发:
1、 为计算机设置一个复杂的用户登陆密码;
2、 避免创建可写的共享目录,已经创建共享目录的应立即停止共享;
3、 及时安装微软的安全更新,不要随意访问来源不明的网站;
4、 安装杀毒软件,并及时升级病毒库;
5、 使用U盘等移动设备交换文件时,要开启杀毒软件的实时监控,或先用杀毒软件扫描,并关闭自动播放功能;
6、 不随便运行来历不明的可执行文件;