讨论 梁镇源哥哥,这是准备将电白教师收编为公务员的节奏吗? (5人在浏览)

2018-12-31前能完成安装考勤打卡机吗?
非常感谢你这么关心电白的教育,关心到彻夜未眠,早早起床关心打卡的问题。派你到各校督办工作,电白教育明天就腾飞了。
 
电白教育改革是好事,但是教师的住房,吃饭,家庭等问题怎么解决?当领导的有考虑过吗?需不需下基层调研,征求一下广大教师的意见?你们当领导这样做,就是要把电白的教育推向深渊的节奏啊,欲速则不达的道理我想大家都懂的!
 
电白教育改革是好事,但是教师的住房,吃饭,家庭等问题怎么解决?当领导的有考虑过吗?需不需下基层调研,征求一下广大教师的意见?你们当领导这样做,就是要把电白的教育推向深渊的节奏啊,欲速则不达的道理我想大家都懂的!
领导关心的只是你的工作,生活不在他的考虑范围之内。要讲奉献,克己奉公。
 
什么不好好学,就学人家打卡。

深圳 广州那边的工资都1W一个月, 还发13个月的工资。这些怎么不学习人家的?
 
顺便问问,打卡后,

据闻今后城区的中学的的超课时费也取消了是这样吗?

还有班主任费, 节日值班加班费,中考 高考奖这些等等之类的还能发吗?不会都取消吧
 
昨晚的会议,山区的某校长假传公文,就打卡的事不按上面的会议精神传达,自以为是乱搞一套,还大骂有异议的老师,就这素质,真不知你的校长位置怎来的。
 
上下班时间打卡,很正常的一项事,不明白为什么引起老师这么大的反应。

在论坛上的老师个个都这么敬业,从早上六点干到晚上半夜的。这就不存在迟到早退的问题了,那打个卡有多难?有打卡记录不是更好,可以证明你们的上班时间有多长,有多敬业?
 
真羡慕别人家的校长。
 

附件

  • 7DBDF3B5-CCD4-49ED-85C5-BA8C0F6077F3.png
    7DBDF3B5-CCD4-49ED-85C5-BA8C0F6077F3.png
    1.1 MB · 查看: 768
  • 75801868-7FA8-4B86-8B60-E34E8B2F9EB5.png
    75801868-7FA8-4B86-8B60-E34E8B2F9EB5.png
    1.2 MB · 查看: 729
什么职称评聘,什么绩效工资,什么教师打卡,什么县管校聘,样样都有电白教师的份。

什么住房补贴,什么计生奖励,什么车补油补,什么通讯补贴,什么高温补贴,什么年限晋级,样样都没有电白教师的份。

什么条条框框,什么做牛做马,应有尽有!什么教师待遇不低于或高于公务员,通通放屁!

就喜欢拿电白教育来折腾,就喜欢拿电白教师来开刀,什么电一附中生死存亡,什么电一三馆上街呐喊,层出不穷。

教师打卡吧,县管校聘吧,先把校长、局长屁眼里的隔夜屎抹干净再说!
什么县管校聘有何用?看一看每间学校有多少是男教师?又有多少是女教师?而为什么招来招去招不到男教师?前几年因搞支教一事,很多女教师们被校长吓得胆小如鼠,再吓她们还会专心教学?
心不安,神不宁,能专心教学吗?
 
2018-12-31已过,请问:你的学校是否安装考勤打卡机?是否实行打卡考勤制度?
 
应该根据具体情况吧,上课,备课,改作业,改试卷,辅导学生,谈话都算进时间,每样都做足,还不够6个小时?
备课,改作业,可以放松点,带回家,可以买买菜做做饭,灵活点。
双职工都呆在学校,也不知有用没有,家里也不知谁买菜,接送小孩,生活多不容易。
 
以下内容摘自哈佛管理学:
只要把制度定好 然后严格执行 最后啊效果一定很好 那是美国 不是中国 中国人 他最主要的是在心 西方的生产力 会讲知识 会讲能力 会讲一大堆东西 中国人没有 什么叫生产力 三个字讲完了 我愿意 我愿意的时候生产力就很高 我不愿意 你什么都没用 你看订合同订好看的 发誓 誓后可以解约 连发誓都可以解约的 还有什么难得了中国人 中国人除非他愿意 否则你拿他一点办法都没有 只要他不愿意 他就跟你推脱拉 他就阳奉阴违 他就找一大堆理由搪塞 最后把你气死
 
积极推行打卡的校长证明他已在学校不得人心,老师们已不服从他的僵硬管理,唯有通过打卡推给上级管理,这样出来的工作效果大家可想而知。
 
当教师的会忙得不记得打卡,当一直记得去打卡上下班后,不忙了,坐等打卡。
 
应该根据具体情况吧,上课,备课,改作业,改试卷,辅导学生,谈话都算进时间,每样都做足,还不够6个小时?
备课,改作业,可以放松点,带回家,可以买买菜做做饭,灵活点。
双职工都呆在学校,也不知有用没有,家里也不知谁买菜,接送小孩,生活多不容易。

打卡是好事。双职工都会遇到同样的问题,无论是不是教师,生活他妈逼的都不容易。
 
浏览附件321391
浏览附件321392
浏览附件321393
浏览附件321394
浏览附件321395
浏览附件321396
浏览附件321397
浏览附件321398
浏览附件321399
浏览附件321400

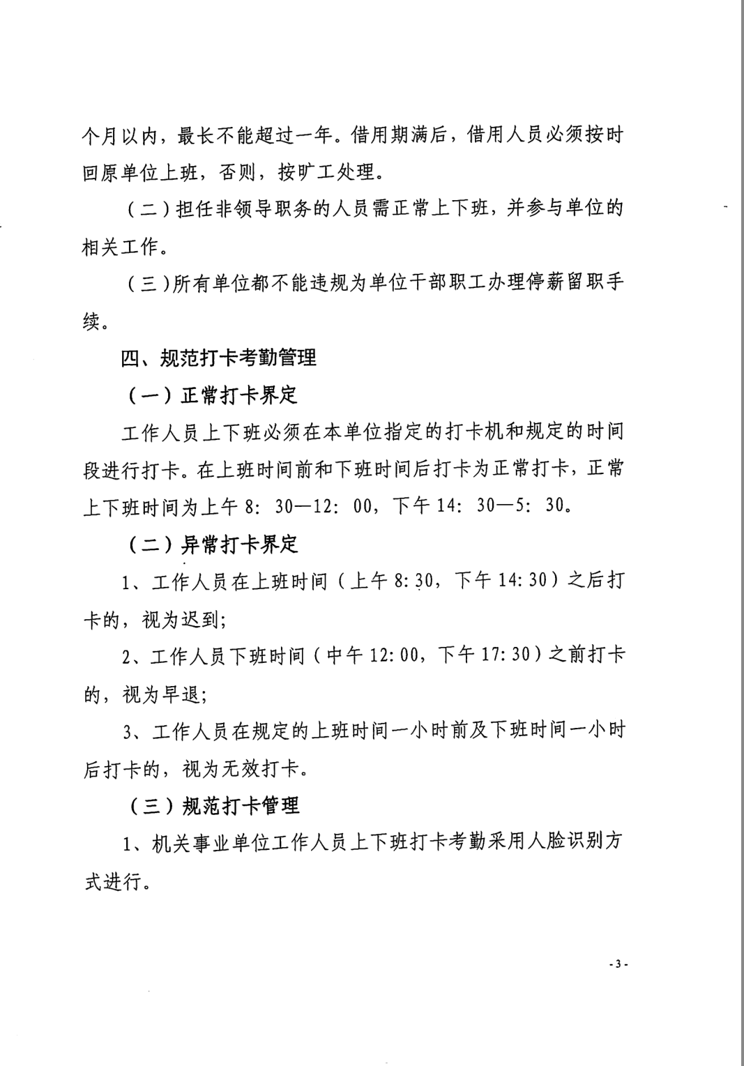
这几天我的心一直咕咚咕咚地跳个不停,很激动很激动,因为我觉得我这个说话从来不敢大声的电白臭老九终于可以扬眉吐气了。这些天来,我反反复复地研究着《关于加强电白区机关事业单位工作人员考勤管理的通知》(电办字【2018】53号),觉得电白区委区区政府总算没有忘记我们,极有可能将我们收编为公务员。文件很明确,“全区党政机关、人大机关、政协机关、人民团体、各类事业单位、纳入编制管理的社会团体及群众组织均实行上下班打卡制度。凡在编在职的国家公务员、机关工勤人员、事业单位工作人员和政府购买服务人员均要实行打卡上下班。”电白教师行情见涨,即将迎来朝九晚五的新时代。“工作人员上下班必须在本单位指定的打卡机和规定的时间段进行打卡。在上班时间前和下班时间后打卡为正常打卡,正常上下班时间为上午8:30-12:00,下午14:30-5:30。”我高兴之余,亦有几个问题百思不得其解,想问一下镇源哥哥:1、电白教师打卡后,早读早操晚读晚修巡宿舍会取消吗?如不取消,会按加班待遇发放三倍工资吗?2、电白教师会像邻县教师一样拥有高温补、通讯费、计生奖及住房补贴吗?住房公积金会像茂名市直教师一样由财政统拨吗?3、备课、改作业、改试卷一定要在正常打卡时间内完成吗?下班后天崩地塌都可以不管特别是不用到东湖或西湖去抢乔银公司的生意了吗?4、班主任在6个小时外还要接听学生或家长的电话吗?还要送突发疾病的学生去医院吗?很多学校经常经费不足,班主任费会财政买单吗?真是越想越兴奋,今晚估计又要睡不着了。
 
打卡是好事。双职工都会遇到同样的问题,无论是不是教师,生活他妈逼的都不容易。
这关老师和医院什么事,是机关单位吗?全区党政机关、人大机关、政协机关、人民团体、各类事业单位、纳入编制管理的社会团体及群众组织均实行上下班打卡制度,这里那个有你的份,那么激情干嘛呢?
 
这关老师和医院什么事,是机关单位吗?全区党政机关、人大机关、政协机关、人民团体、各类事业单位、纳入编制管理的社会团体及群众组织均实行上下班打卡制度,这里那个有你的份,那么激情干嘛呢?

我又没踩你尾巴。
 
县管校聘后,校长的权力会不会无限大?会不会出现以貌取人的事?年轻貌美的会不会被以身相取?财大气粗想来教育界混日子的会不会被以财相取?
 

正在浏览此帖子的用户

后退
顶部