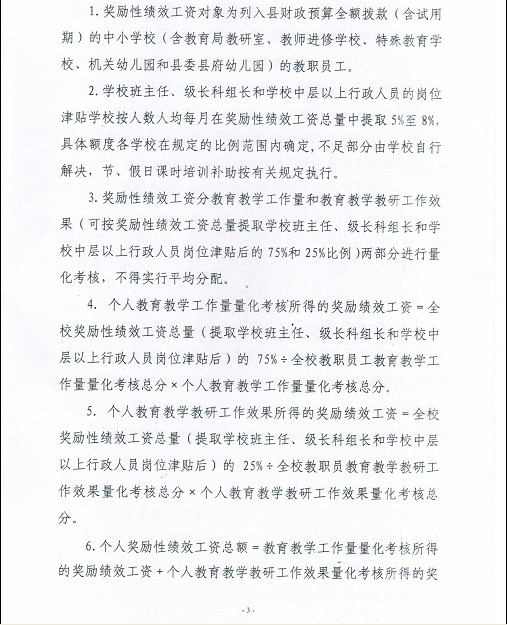
中小学校奖励性绩效工资量化考核和奖励性绩效工资分配指导意见 (4人在浏览)

一夜七次郎

初中三年级
注册
2013-02-06
消息
538
反馈评分
2
点数
1
[attachmentid=325842]
[attachmentid=325843]
[attachmentid=325844]
[attachmentid=325845]
[attachmentid=325846]
[attachmentid=325847]

传说中的
电教[2013]30号关于印发《电白县中小学校奖励性绩效工资量化考核和奖励性绩效工资分配指导意见.pdf
 

附件

  • 绩效工资1.jpg
    绩效工资1.jpg
    61.6 KB · 查看: 169
  • 绩效工资2.jpg
    绩效工资2.jpg
    48.1 KB · 查看: 160
  • 绩效工资3.jpg
    绩效工资3.jpg
    97.9 KB · 查看: 169
  • 绩效工资4.jpg
    绩效工资4.jpg
    98.3 KB · 查看: 169
  • 绩效工资5.jpg
    绩效工资5.jpg
    103 KB · 查看: 162
  • 绩效工资6.jpg
    绩效工资6.jpg
    76.5 KB · 查看: 161
老师们要好好研究了,不平则鸣。

现在各种媒体都有
 
我看见签发人的前面和后面的2个人名字比较熟。
 
学校中层以上行政人员享受了岗位津贴之后,其工作量怎么计算?
 
QUOTE(电城屠夫 @ 2014年04月24日 Thursday, 12:22 PM)
学校中层以上行政人员享受了岗位津贴之后,其工作量怎么计算?
[snapback]3633569[/snapback]​


他们享受比任何教师高,其工量应比任何教师还要轻。
 
文件要求3月份发,现在5月份快到了,学校连数都还没做出来。
 
QUOTE(byronroy @ 2014年04月22日 Tuesday, 08:21 PM)
老师们要好好研究了,不平则鸣。

现在各种媒体都有
[snapback]3632896[/snapback]​

face3.gif
face3.gif
 
QUOTE(微坛天下 @ 2014年04月24日 Thursday, 01:43 PM)
他们享受比任何教师高,其工量应比任何教师还要轻。
[snapback]3633592[/snapback]​


也有部分学校中层干部身兼数职,如班主任,科任,科室主任等工作.他们数职一肩挑,是学校发展中坚力量,负起立德树人,教书育人的职责,难能可贵!
 
QUOTE(用事实说话 @ 2014年04月24日 Thursday, 05:18 PM)
也有部分学校中层干部身兼数职,如班主任,科任,科室主任等工作.他们数职一肩挑,是学校发展中坚力量,负起立德树人,教书育人的职责,难能可贵!
[snapback]3633640[/snapback]​


这样的中层干部多分一点绩效工资,相信大家都没有意见。问题是,他们的工作量应该如何计算呢?这多分一点多到什么程度呢?别忘了,还有一部分中层干部连一节课都不任呢,他们只干些职员干的活,若不是挂上中层干部的衔头,他们就只是个地地道道的职员,这部分干部的工作量又应该如何计算呢?
 
QUOTE(电城屠夫 @ 2014年04月24日 Thursday, 07:56 PM)
这样的中层干部多分一点绩效工资,相信大家都没有意见。问题是,他们的工作量应该如何计算呢?这多分一点多到什么程度呢?别忘了,还有一部分中层干部连一节课都不任呢,他们只干些职员干的活,若不是挂上中层干部的衔头,他们就只是个地地道道的职员,这部分干部的工作量又应该如何计算呢?
[snapback]3633690[/snapback]​


收到,此问题将会作进一步研究和处理.
 
QUOTE(电城屠夫 @ 2014年04月24日 Thursday, 07:56 PM)
这样的中层干部多分一点绩效工资,相信大家都没有意见。问题是,他们的工作量应该如何计算呢?这多分一点多到什么程度呢?别忘了,还有一部分中层干部连一节课都不任呢,他们只干些职员干的活,若不是挂上中层干部的衔头,他们就只是个地地道道的职员,这部分干部的工作量又应该如何计算呢?
[snapback]3633690[/snapback]​


收到,此问题将会作进一步研究和处理.
 
分开教师和中层干部进行评价吧,相互监督相互评价!
学生和学校领导可以评价教师,还应考虑教学成绩;
反过来,老师也可以对领导进行评价;
说白了,最好的老师和最好的领导拿同样的绩效;评价最低的老师和领导拿最少。
有个别领导也教书,但我看到的是他们教学水平迅速下降,因为他们都专注在管理方面了。而且,他们每月有过千的岗位津贴了。
我想普通老师跟领导差不多,或者多过领导,应该有点动力
 
有位热心人士到某校找有关领导,可是大门被锁着,无法进入。后来有老师走过来问有什么事? 唉! 找这领导嘛! 可能他出去开会了,若果不开会应该是去办事或者是去买教具东西吧,他很忙,刚出去没多久,不知道什么时候回来,你还是打电话联系吧。

这位热心人士经多次打电话给这位领导而不接可能是因生陌电话吧,因此,就用老师手机拔打即时就接听了,突然间在手机听到的是什么声音? 谁也意料不到,谁也猜不中呀!

后来,这位热心人士问老师,开门让我进入坐一坐好吗? 这位老师说,领导说过:"对生陌人,特别是口音不同的没有上级有关人员陪同下是不能进入的,谢谢! "

最后这位热心人士把电话中听到声音告知他人,才知道领导这么忙,兼这么多职,常常外出…
 
QUOTE(用事实说话 @ 2014年04月24日 Thursday, 10:24 PM)
收到,此问题将会作进一步研究和处理.
[snapback]3633747[/snapback]​


谢谢!希望不要研究太久。
 
向“事实哥”建议:1、校长、副校长不参加学校绩效的总额的分配,只取平均值,这样校长也许会尽可能做到公平公正(其实校长副校长本来已尽享学校的各种资源了,应该有宽大的胸怀,不应为这个小钱与老师争)。2、废除提取5%―8%比例用于发放领导和班主任补贴,参照茂名市直的做法,班主任每人每月50元。3、基础教育工作量是很难有统一标准,教尖子班付出的劳动不一不定比普通班多,多上两节课也不一不定期比少上两节的辛苦。教体卫艺也不一定比语数英轻松,如果是尽职尽责的老师,不管教什么,都是一样付出的。课时应设定最低标准,达到了就算其达标,不能一节节地计,越细越操作不了。4、设定最高和最低绩效差距,这个差距不能太大,减少教职员工之间的矛盾,共创和谐校园。5、国家规定,义务教育阶段的绩效是不能单纯以考试成绩的高低排名计算绩效,从论坛中看到,有老师反映很多中心学校有这种倾向。
 
其实大家都很清楚文件里面的精神是什么,研究也不会有什么用,。文件已经说的很清楚,班主任等5%--8%,也就是每月多个50块这样,但是在某些领导这里就完全按自己的想法做了。根据各个学校反映过的情况,完全都按自己的套路办事,把文件不当一回事,所以要靠的还是自己群体里面想办法,集中反映问题才是王道啊。
 
取消绩效工资,变成工资和茂港一样就算了,搞那么多,有什么意思?
 

正在浏览此帖子的用户

后退
顶部