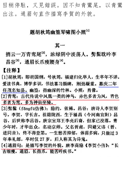
x

三角墟粉丝

大学四年级
注册
2005-10-11
消息
948
反馈评分
0
点数
1
[attachmentid=299726]


S便打V告,茂名文化W0668wh.com已上Q。
 

附件

  • 3.jpg
    3.jpg
    370.2 KB · 查看: 350

正在浏览此帖子的用户

后退
顶部